
中公浙江人事考试信息网·浙江教师考试网温馨提醒您关注浙江教师资格证考试-浙江教师招聘阅读资料【浙江教师招聘:布鲁姆教学目标分类】
浙江教师招聘:初中历史重要考点“中西方政治制度的比较”练习题
政策咨询:
浙江教师考试群326340589 | 微信:zjjsks | 微博@浙江中公教师考试事业部 |咨询热线:400-6300-999
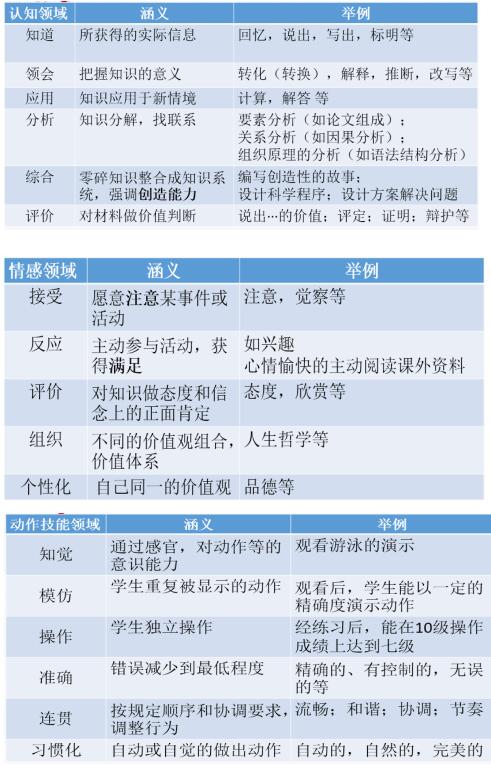
布鲁姆讲教学目标分为认知、情感和动作技能三个领域。每个领域又分为多个层次。该知识点在教师招聘考试中多以选择题的形式出现。今天我们主要给大家介绍下这个知识点,希望对大家的教师招聘复习会有所帮助。
我们通过下图,从涵义和举例两方面帮大家梳理下这个知识点。

布鲁姆教学目标分类
标签:浙江教师招聘